• 网站首页
  • 集团简介
  • 业务板块
  • 新闻中心
  • 企业文化
  • 党建引领
  • BY.COM
您的位置: 首页> 新闻中心 > 集团要闻
  • 集团要闻
  • 集团公告
  • 视频快讯
  • 2025-09-25

    匠成美好 幸福归家 | 金开·桂苑盛大交付!

    从一纸蓝图到品质交付从万般期许到美好兑现9月25日金开·桂苑迎来盛大交付以至诚臻心为业主开启全新的幸福篇章01.一站式交付 恭迎业主归家金开·桂苑全体工作人员精心筹划倾力打造一站式美好交付流程以家人般的无微不至提供全方位交付服务从陪同验...

    more +
    匠成美好 幸福归家 | 金开·桂苑盛大交付!
  • 2025-09-19

    铭记历史固国防 联学共建担使命

    为深刻铭记九一八事变带来的苦难与教训,传承革命先辈奋勇抗争的爱国精神,强化党员同志的国防意识与使命担当。9月19日,北京银行南昌分行第三党支部、南昌经开支行党支部、南昌金开集团有限公司机关党支部,联合前往南昌军事主题公园轻武器馆开展参观学习...

    more +
    铭记历史固国防 联学共建担使命
  • 2025-09-17

    集团开展国有资产交易新规专题培训

    为进一步提升国有资产交易规范化水平,集团特邀江西省产权交易所有限公司交易一部舒苏开展国有资产交易政策法规专题培训。集团本部、各子公司投资、资产管理部门相关业务人员共计30人参加学习。 本次培训聚焦最新政策法规框架下的国有资产交易规范要求,...

    more +
    集团开展国有资产交易新规专题培训
  • 2025-09-12

    罗贤锦带队赴深圳考察交流

    为学习借鉴国内知名企业先进经验,推动集团公司相关业务发展,9月10日至12日,集团党委副书记、总经理罗贤锦带队赴深圳考察交流。集团党委委员、副总经理万居易,总经理助理周晔,集团融资部、贸易部及金开供应链公司负责人参加。 在集团子公司深...

    more +
    罗贤锦带队赴深圳考察交流
  • 2025-09-11

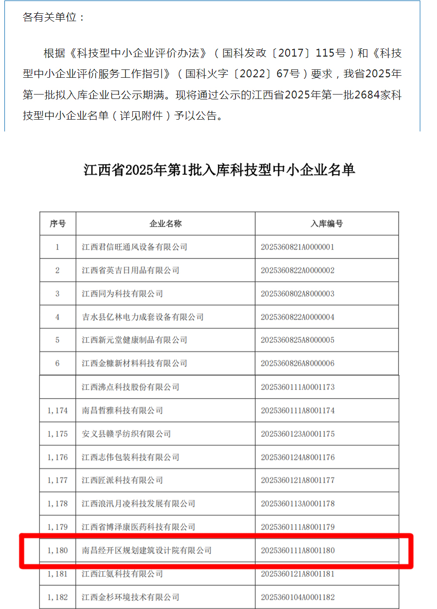
    喜报!设计院公司荣获“科技型中小企业”称号

    近日,江西省科学技术厅正式公布 2025 年度第一批科技型中小企业认定名单,集团下属子公司南昌经开区规划建筑设计院有限公司凭借在技术创新能力、科技成果转化率上的突出表现,成功上榜。自 2021 年首次获得该认定以来,设计院公司已实现 连续五年入选 的佳绩...

    more +
    喜报!设计院公司荣获“科技型中小企业”称号
  • 2025-09-09

    治理 “小井盖”,守护 “大民生”

    近日,为落实南昌市人民政府关于城市道路问题井盖百日攻坚专项行动的部署要求,南昌经开区扎实推进排水井盖整治工作,以 小井盖 治理筑牢 大民生 安全防线,目前已取得阶段性成效。 据悉,此次整治工作由经开区城管局牵头,由集团下属子公司金开管护公司...

    more +
    治理 “小井盖”,守护 “大民生”
  • 2025-09-05

    集团收获一封感谢信!

    9月4日,集团收到了来自南昌欣旺达新能源有限公司的一封感谢信,信中南昌欣旺达新能源有限公司对集团在推进欣旺达厂房扩建项目中提供

    more +
    集团收获一封感谢信!
  • 2025-09-04

    集团举办供应链金融专题培训

    为进一步提升员工风险合规意识,保障集团供应链业务稳健发展,9月3日下午,集团特邀南昌大学公共政策与管理学院副教授、博士生导师林

    more +
    集团举办供应链金融专题培训
  • 2025-09-01

    好消息!桂苑大道“环岛”变“十字”,今日顺利开放交通

    好消息!好消息!9月1日桂苑大道转盘改造工程各项建设任务基本完成已顺利开放交通!一起来看看!来到项目现场,原先的围挡已经被拆除,道路

    more +
    好消息!桂苑大道“环岛”变“十字”,今日顺利开放交通
  • 2025-08-29

    BY.COM获AAA主体信用评级!

    8月29日上午,BY.COMAAA信用评级发布会暨南昌经开区先进制造业产融对接会在南昌经开区管委会召开。 南昌经开产控

    more +
    BY.COM获AAA主体信用评级!
  • 上一页
  • 1
  • 2
  • 3
  • 4
  • 5
  • 6
  • 7
  • 8
  • ...
  • 179
  • 180
  • 下一页

南昌经开产业控股集团有限公司

 

 

ICP备案 / ICP: 赣ICP备2025065038号-1

公安备案 / MPS: 赣公网安备36010602000359号

COPYRIGHT © 2025 ncjkgroup.com 版权所有
乐动注册 | 江南网页版 | 开云手机官方版登录入口 | 星空网页版登录入口 | 华体会官方网页版 | 华体会体育 | 九游官方网站 | 开云足球 | 华体会网页版登录入口 |